首页产品与服务工业气体干燥净化系统
电解水制氢修改图1

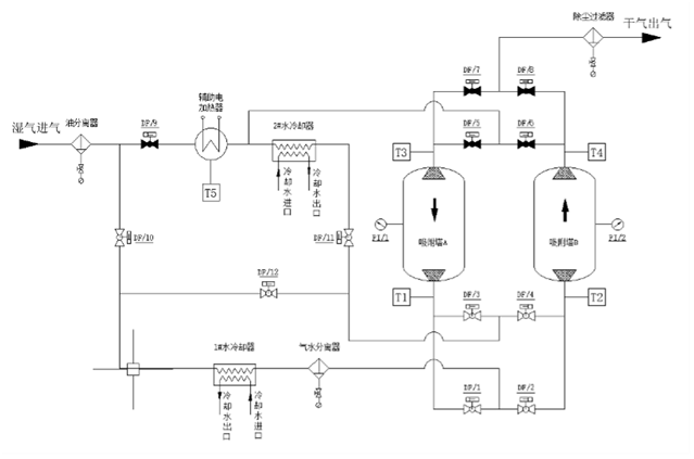
电解水制氢装置

电解水制氢的氢气、氧气的干燥。

产品介绍

      电解水制氢是一种较为方便的制取氢气的方法。在充满电解液的电解槽中通入直流电,水分子在电极上发生电化学反应,分解成氢气和氧气。通电后,电解池阴极产氢气,阳极产氧气,氢气进入氢/水分离器,氧气进入氧/水分离器。氢、氧经过初步除水后,分别进入氢气干燥器和氧气干燥器进行干燥。干燥器采用加热再生闭式循环,全流量冷吹,零排放,加热再生采用分流工艺,无需鼓风机等动力设备,工艺先进安全节能且露点稳定。
 

产品特点

 

1. 技术先进成熟、运行稳定可靠,24小时全年全自动连续运行;
2. 安全无泄压无排放,零排放;
3. 露点稳定,吸附剂寿命长;
4. 装置设备整体成撬,安装方便,进出口连接即可。

 

统一服务热线:4001167986

国际销售

13716711379

sales@fdzd.com.cn

国际销售

13716711379

sales@fdzd.com.cn

关注Lewin乐玩微信公众号

关注Lewin乐玩微信公众号

扫一扫关注
Lewin乐玩官方微信号